Erste

Ghirlanda Extensibila 180 LED 13W Bleu

Cod produs: EL0038400

Numărul EAN / GLN: 5949027088484

Factor de protectie Tip sursa Culoare Dimensiune Conformitate europeana

Pentru a vedea mai multe informații trebuie sa te autentifici

Descriere
Produsele marca Erste reprezinta o gama variata de corpuri de iluminat decorative ce fac din orice spatiu cel mai confortabil loc in care te poti afla. Acestea au un design special si modern ce le face sa fie potrivite in orice fel de imprejurare. Modelul actual reprezinta o ghirlanda decorativa compusa din 180 surse led de culoare albastra per metru perfecta pentru iluminarea spatiilor in special in perioada sarbatorilor. De asemenea acestea functioneaza cu un factor de protectie IP44, ceea ce o face potrivita puterii nominale de 13W.
Specificații
Caracteristici generale
Culoare
Albastru
Culoare cablu
Alb
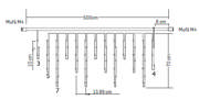
Dimensiune [cm]
500x70cm
Grad de protectie (IP)
IP44
Interconectabil
Da
Observatii
Necesita cablu alimentare EL0038413/EL0038414
Putere [W]
13W